skip to main content
About
Administration
Departments
Campuses
Fact Sheet
Contact
Degrees
Undergraduate
Master's
Doctoral
Dual
Certificates
Online
Admissions
Degrees & Programs
Student Spotlights
International Applicants
Tuition & Financial Aid
How to Apply
Students
Student Services
Advising
Research
Applied Practice Experience
Public Health Scholars
Study Abroad
EpiAssist
PHield Trips
Faculty
Departmental Faculty
Faculty Research
Faculty Affairs
Faculty Searches
Research
Research Centers
Research Programs
Faculty Research Interests
Research Resources
Office of Research
Practice
Practicum Experience
Public Health Scholars
Study Abroad
PHield Trips
Career Services
Career Fair
Give
Search
Search
Close
Menu
Collapsed content that can be toggled with the menu button
About
Administration
Departments
Campuses
Fact Sheet
Contact
Degrees
Undergraduate
Master's
Doctoral
Dual
Certificates
Online
Admissions
Degrees & Programs
Student Spotlights
International Applicants
Tuition & Financial Aid
How to Apply
Students
Student Services
Advising
Research
Applied Practice Experience
Public Health Scholars
Study Abroad
EpiAssist
PHield Trips
Faculty
Departmental Faculty
Faculty Research
Faculty Affairs
Faculty Searches
Research
Research Centers
Research Programs
Faculty Research Interests
Research Resources
Office of Research
Practice
Practicum Experience
Public Health Scholars
Study Abroad
PHield Trips
Career Services
Career Fair
Give
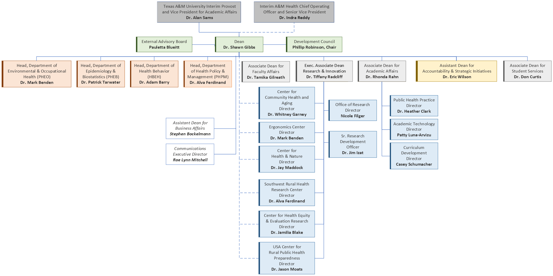
Organizational Chart
Home
Administration
Organizational Chart
Download PDF
Facebook
Twitter
Instagram
Linked in
RSS
Flickr
YouTube